境外基金交易流程
境外基金可透過安聯投信臨櫃、郵寄及網路交易平台進行申購(網路交易平台開放安聯環球投資-盧森堡系列進行網路交易;其中安聯環球投資-德國全系列,目前僅提供書面交易)
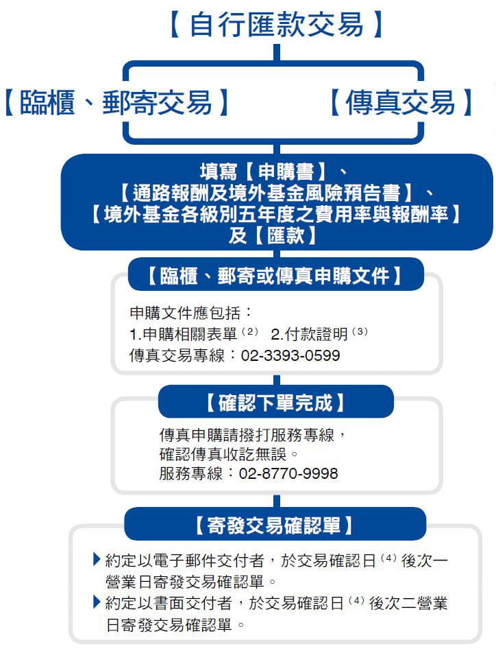
|
|
| 說明: | |
| (1) | 提醒:若以金融卡/網路銀行線上開戶者,首次採書面辦理各項業務時,請加填「金融卡/網路銀行線上開戶受益人留存印鑑申請書」 (僅限首次留存印鑑使用),需採郵寄方式辦理。 |
| (2) | 使用自動扣款或網路交易,需待您指定扣款帳戶銀行完成核印作業後,本公司將以【手機簡訊】方式通知,即可進行基金申購交易。 |
| (3) | 申購書正本需完整填寫,並加蓋原留印鑑。 |
| (4) | 付款證明: 電匯、金融卡(ATM)或網路轉帳 |
| (5) | 交易確認日:交易包括申購、贖回、轉換、配息,待淨值確認結帳完成且集保匯出贖回/配息款項,即為交易確認日。 |
|
|
| 說明: | |
| (1) | 提醒:若以金融卡/網路銀行線上開戶者,首次採書面辦理各項業務時,請加填「金融卡/網路銀行線上開戶受益人留存印鑑申請書」 (僅限首次留存印鑑使用),需採郵寄方式辦理。 |
| (2) | 定期定額申購書正本請完整填寫,並加蓋原留印鑑。 |
| (3) | 若約定扣款帳戶已核印成功者,將申請書、【通路報酬及境外基金風險預告書】及【境外基金各級別五年度之費用率與報酬率】得以傳真方式於約定扣款日 前四個工作日下午4:00前送達本公司;如約定扣款帳戶尚未核印成功者,限以正本郵寄或臨櫃辦理。 |
*如何進入電子交易平台:
1. 點選此連結
2. 跟著下方步驟進入
(1) 登入官網首頁,點選導覽列上方的「線上交易」,進入電子交易平台頁面。
(2) 輸入您的帳號、使用者代碼、登入密碼與驗證碼,點選 登入 進入電子交易平台。
提醒:
1. 密碼設定規範請參考此網頁
2. 更多密碼設定QA請參考此網頁
*如何於電子交易平台進行定期定額申購交易:
1. 登入電子交易平台後,點選上方導覽列-->基金交易-->定期定額-->日日扣(含彈性扣)申購
2. 閱讀完 定期定額申購同意條款 後,於下方打勾
3. 選擇您想要申購的基金,可利用搜尋功能或使用下拉式選單來挑選,以下舉申購安聯收益成長基金-AT累積類股(美元)為例;如要啟動彈性扣,請勾選啟用「彈性扣」
啟用「彈性扣」時,需設定三段報酬率,與對應的投資金額。
4. 選擇扣款帳戶、輸入申購金額與每月扣款日期
提醒:若您只有約定一個扣款帳號則無需選擇,系統將會自動代入
5. 選擇優惠券
6. 確認交易資訊
提醒:
(1) 請確實確認申購基金、申購幣別、申購金額、扣款帳號與每月扣款日期
(2) 請點選下方相關文件閱讀後,輸入您的交易密碼
(3) 若您的交易密碼連續輸入錯誤達3次,您的帳號將會被暫時鎖定,請與客服聯繫解除鎖定
7. 定期定額申購-日日扣交易完成
提醒:若您想取消此筆交易,請點選下方 委託交易查詢 按鈕
點選想要取消的交易,於下方輸入交易密碼後,點選 完成委託取消 即可取消該筆交易
*如何進入電子交易平台:
1. 點選此連結
2. 跟著下方步驟進入
(1) 登入官網首頁,點選導覽列上方的「線上交易」,進入電子交易平台頁面。
(2) 輸入您的帳號、使用者代碼、登入密碼與驗證碼,點選 登入 進入電子交易平台。
提醒:
1. 密碼設定規範請參考此網頁
2. 更多密碼設定QA請參考此網頁
*如何於電子交易平台進行單筆申購交易:
1. 登入電子交易平台後,點選上方導覽列-->基金交易-->一般交易-->單筆申購
2. 選擇您想要申購的基金
可利用搜尋功能或使用下拉式選單來挑選,以下舉申購安聯收益成長基金-AT累積類股(美元)為例
3. 輸入申購幣別、金額與選擇扣款帳戶
提醒:若您只有約定一個扣款帳號則無需選擇,系統將會自動代入
4. 選擇優惠券
5. 確認交易資訊
提醒:
(1) 請確實確認申購基金、申購金額、扣款帳號、每月扣款日期
(2) 請點選下方相關文件閱讀後,輸入您的交易密碼
(3) 若您的交易密碼連續輸入錯誤達3次,您的帳號將會被暫時鎖定,請與客服聯繫解除鎖定
6. 單筆申購交易完成
提醒:若您想取消此筆交易,請點選下方 委託交易查詢 按鈕
點選想要取消的交易,於下方輸入交易密碼後,點選 完成委託取消 即可取消該筆交易
*如何進入電子交易平台:
1. 點選此連結
2. 跟著下方步驟進入
(1) 登入官網首頁,點選導覽列上方的「線上交易」,進入電子交易平台頁面。
(2) 輸入您的帳號、使用者代碼、登入密碼與驗證碼,點選 登入 進入電子交易平台。
提醒:
1. 密碼設定規範請參考此網頁
2. 更多密碼設定QA請參考此網頁
*如何於電子交易平台進行買回交易:
1. 登入電子交易平台後,點選上方導覽列-->基金交易-->一般交易-->買回/轉申購
2. 選擇您想要買回的基金,以下舉 買回安聯美元高收益基金-AM穩定月收類股(澳幣避險) 為範例
3. 選擇買回類別/單位數 與 買回帳戶
提醒:若您只有約定一個扣款帳號則無需選擇,系統將會自動代入
4. 確認交易資訊
提醒:
(1) 請確實確認買回基金、買回單位數與買回帳戶
(2) 於下方輸入您的交易密碼
(3) 若您的交易密碼輸入錯誤達3次,您的帳號將會被暫時鎖定,請與客服聯繫解除鎖定
5. 買回交易完成
提醒:若您想取消此筆交易,請點選下方 委託交易查詢 按鈕
點選想要取消的交易,於下方輸入交易密碼後,點選 完成委託取消 即可取消該筆交易
*如何進入電子交易平台:
1. 點選此連結
2. 跟著下方步驟進入
(1) 登入官網首頁,點選導覽列上方的「線上交易」,進入電子交易平台頁面。
(2) 輸入您的帳號、使用者代碼、登入密碼與驗證碼,點選 登入 進入電子交易平台。
提醒:
1. 密碼設定規範請參考此網頁
2. 更多密碼設定QA請參考此網頁
*如何於電子交易平台進行轉申購交易:
1. 登入電子交易平台後,點選上方導覽列-->基金交易-->一般交易-->買回/轉申購
2. 選擇想要轉申購的基金,以下舉 買回安聯AI人工智慧基金-AT累積類股(美元)轉申購到安聯收益成長基金-AM穩定月收類股(美元)為範例
3. 選擇買回類別/單位數
4. 選擇要轉申購的基金名稱
5. 確認交易資訊
提醒:
(1) 請確實確認買回基金、單位數與轉申購基金
(2) 請點選下方相關文件閱讀後,輸入您的交易密碼
(3) 若您的交易密碼輸入錯誤達3次,您的帳號將會被暫時鎖定,請與客服聯繫解除鎖定
6. 轉申購交易完成
提醒:若您想取消此筆交易,請點選下方 委託交易查詢 按鈕
點選想要取消的交易,於下方輸入交易密碼後,點選 完成委託取消 即可取消該筆交易
*如何進入電子交易平台:
1. 點選此連結
2. 跟著下方步驟進入
(1) 登入官網首頁,點選導覽列上方的「線上交易」,進入電子交易平台頁面。
(2) 輸入您的帳號、使用者代碼、登入密碼與驗證碼,點選 登入 進入電子交易平台。
提醒:
1. 密碼設定規範請參考此網頁
2. 更多密碼設定QA請參考此網頁
*如何於電子交易平台進行 鎖利定期定額申購交易:
1. 登入電子交易平台後,點選上方導覽列-->基金交易-->鎖利定期定額-->鎖利定期定額申購
2. 閱讀完 鎖利定期定額申購約定授權條款 後,於下方打勾
3. 選擇您想要定期定額的基金,可利用搜尋功能或使用下拉式選單來挑選,以下舉定期定額「安聯美元高收益基金-AM穩定月收類股(歐元避險)」為例。
4. 輸入交易幣別、每次扣款金額、選擇扣款帳戶與每月扣款日期。
提醒:若您只有約定一個扣款帳號則無需選擇,系統將會自動代入
5. 選擇鎖利定期定額優惠券。
提醒:一般定期定額申購優惠券不適用鎖利定期定額申購。
6. 選擇「鎖利條件」與「鎖利方式」。
鎖利條件可選擇「報酬率」或「獲利金額」2種方式。
提醒:
(1) 報酬率停利的區間為:5%~99%
(2) 獲利金額停利最低金額為新台幣10,000元,並以1,000元為倍數增加金額,外幣最低為400元,以100元為倍數增加。
鎖利方式可選擇「買回」或「轉申購」2種方式。若選擇轉申購,需要選擇申轉購之基金。
可利用搜尋功能或使用下拉式選單來挑選,以下舉轉申購至「安聯動力亞洲高收益債券基金-AMg穩定月收總收益級別(美元) 」為例。
7. 點選【下一步:確認交易資訊】
8. 第2步,確認交易資訊
提醒:
(1) 請確認申購基金、交易幣別、申購金額、扣款帳號、每月扣款日期、鎖利條件與鎖利方式
(2) 請點選下方相關文件閱讀後,輸入您的交易密碼
(3) 若您的交易密碼輸入錯誤達3次,您的帳號將會被暫時鎖定,請與客服聯繫解除鎖定
9. 申購-鎖利定期定額交易完成
提醒:若您想查詢或取消此筆交易,請點選下方【委託交易查詢】按鈕
10. 若您欲取消委託,可點選想要取消的交易,於下方輸入交易密碼後,點選【完成委託取消】即可取消該筆交易。
提醒:若您想查詢或取消此筆交易,請點選下方【委託交易查詢】按鈕
(僅限首次留存印鑑使用),需採郵寄方式辦理。
