【基金快訊】市場動盪不煩心 讓專家看時機找買點
簡述
儘管近期因美國科技股面臨漲多獲利了結賣壓,帶動風險性資產修正,新興市場債近期也有小幅拉回,但經理團隊將波動度上升視為提供低檔布局的機會。
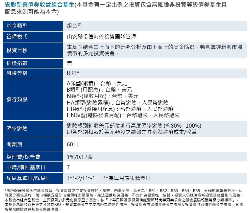
安聯新興債券收益組合基金(本基金有一定比例之投資包含高風險非投資等級債券基金且配息來源可能為本金)
市場短期拉回成為進場布局良機
美國聯準會近期調整其貨幣政策框架,將通膨目標由絕對值的2%改為「平均通膨目標」,只要一段時間的平均通膨不超過2%,聯準會就無需急著升息。因此市場多數預期美國將維持相當長時間的零利率環境,促使資金將持續尋找收益,將有助利差型商品的表現,新興市場債也是受惠券種之一。
儘管近期因美國科技股面臨漲多獲利了結賣壓,帶動風險性資產修正,新興市場債近期也有小幅拉回,但經理團隊將波動度上升視為提供低檔布局的機會。

新興市場美元主權債及企業債仍是布局首選
由於美國總統大選逐漸接近,兩位候選人將會端出各種政見以求打贏選戰,因此預期市場在接下來兩個月波動將偏高、美元欲弱不易。因此在配置上目前仍首選新興市場美元主權債及企業債;當地貨幣債則需等匯率方向明確後再視方向布局。投資級企業債偏好BBB級,高收益債則偏好亞洲高收益債。

保留較高現金擇機佈局
安聯新興債券收益組合基金(本基金有一定比例之投資包含高風險非投資等級債券基金且配息來源可能為本金)目前布局約68%,保留較高比重現金,以在市場波動較大時逢低布局,增加收益機會。


【基金快訊】不甩美國?中國A股走自己的路
簡述
中國股市近期呈現整理修正格局。儘管中國經濟已逐步回到正軌,但美國對中國的行動,及市場漲多獲利了結壓力,都使盤勢較為震盪。接下來中國股市怎麼看?該關注哪些機會與風險?